ŞİMDİ
Şu anda CubeSat ADCS ve öğreniyorum Rust.
Güncellendi: Jan 2026
Son Yazılar
Tümünü gör →Son Notlar
Tümünü gör →Öne Çıkan Projeler
Tümünü gör →
Numerical Analysis of a Low-Cost Spherical Air Bearing for CubeSat ADCS Testing
CFD (ANSYS Fluent) study of a flat-orifice, 13-inlet (1 central + 12 peripheral) spherical air bearing concept: ~279 N net load capacity at h=100 µm and ~1.2 N/µm static stiffness.

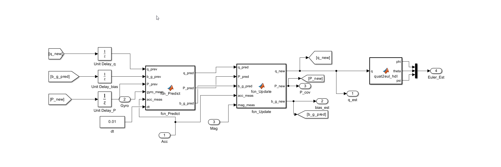
Quaternion-Based Multiplicative Extended Kalman Filter (MEKF)
Attitude estimation pipeline developed in MATLAB/Simulink and deployed on STM32G431KB: gyro prediction + sequential accel/mag vector updates with adaptive noise and gating.

8-bit Absolute Optical Encoder
Designed and prototyped a custom 8-bit absolute optical encoder using a Gray code pattern, infrared sensors, and SVG-based pattern generation software.