Projeler
Donanım ve yazılım projelerim - detaylı vaka analizleri.
CFD (ANSYS Fluent) study of a flat-orifice, 13-inlet (1 central + 12 peripheral) spherical air bearing concept: ~279 N net load capacity at h=100 µm and ~1.2 N/µm static stiffness.
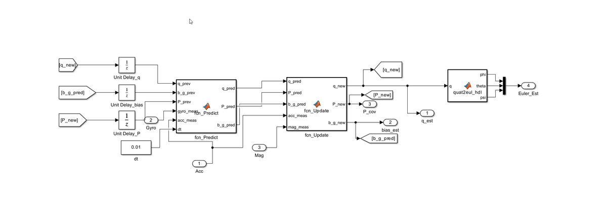
Attitude estimation pipeline developed in MATLAB/Simulink and deployed on STM32G431KB: gyro prediction + sequential accel/mag vector updates with adaptive noise and gating.
Designed and prototyped a custom 8-bit absolute optical encoder using a Gray code pattern, infrared sensors, and SVG-based pattern generation software.
Designed and built a hybrid VTOL quad-plane capable of vertical takeoff and efficient fixed-wing forward flight, featuring custom mixer logic and PX4-based transition control.
Implemented a long-range, low-power sensor network for remote environmental monitoring using LoRa modulation and ESP32 microcontrollers.




